一. 概述
当用户触摸屏幕或者按键操作,首次触发的是硬件驱动,驱动收到事件后,将该相应事件写入到输入设备节点, 这便产生了最原生态的内核事件。接着,输入系统取出原生态的事件,经过层层封装后成为KeyEvent或者MotionEvent ;最后,交付给相应的目标窗口(Window)来消费该输入事件。可见,输入系统在整个过程起到承上启下的衔接作用。
Input模块的主要组成:
- Native层的InputReader负责从EventHub取出事件并处理,再交给InputDispatcher;
 - Native层的InputDispatcher接收来自InputReader的输入事件,并记录WMS的窗口信息,用于派发事件到合适的窗口;
 - Java层的InputManagerService跟WMS交互,WMS记录所有窗口信息,并同步更新到IMS,为InputDispatcher正确派发事件到ViewRootImpl提供保障;
 
Input相关的动态库:
- libinputflinger.so:frameworks/native/services/inputflinger/
 - libinputservice.so:frameworks/base/libs/input/
 - libinput.so: frameworks/native/libs/input/
 
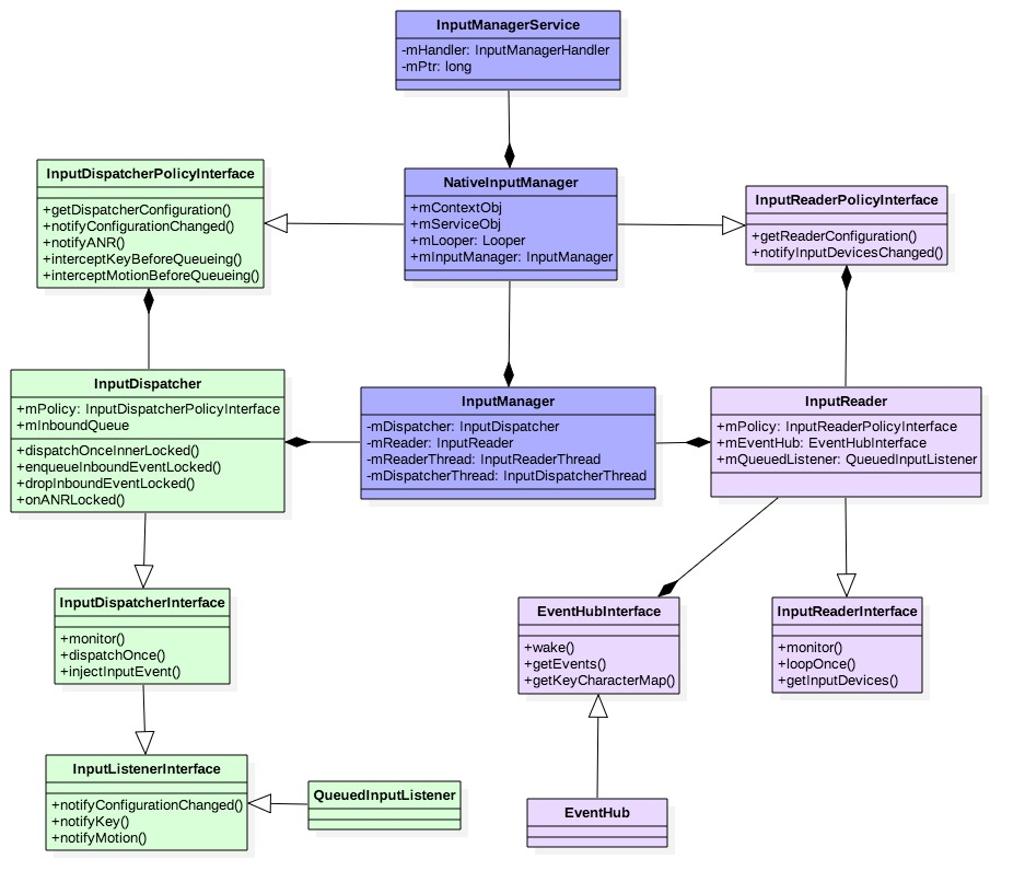
1.1 整体框架类图
InputManagerService作为system_server中的重要服务,继承于IInputManager.Stub, 作为Binder服务端,那么Client位于InputManager的内部通过IInputManager.Stub.asInterface() 获取Binder代理端,C/S两端通信的协议是由IInputManager.aidl来定义的。

Input模块所涉及的重要类的关系如下:

图解:
- InputManagerService位于Java层的InputManagerService.java文件;
    
- 其成员
mPtr指向Native层的NativeInputManager对象; 
 - 其成员
 - NativeInputManager位于Native层的com_android_server_input_InputManagerService.cpp文件;
    
- 其成员
mServiceObj指向Java层的IMS对象; - 其成员
mLooper是指“android.display”线程的Looper; 
 - 其成员
 - InputManager位于libinputflinger中的InputManager.cpp文件;
    
- InputDispatcher和InputReader的成员变量
mPolicy都是指NativeInputManager对象; - InputReader的成员
mQueuedListener,数据类型为QueuedInputListener;通过其内部成员变量mInnerListener指向InputDispatcher对象; 这便是InputReader跟InputDispatcher交互的中间枢纽。 
 - InputDispatcher和InputReader的成员变量
 
1.2 启动调用栈
IMS服务是伴随着system_server进程的启动而启动,整个调用过程:
InputManagerService(初始化)
    nativeInit
        NativeInputManager
            EventHub
            InputManager
                InputDispatcher
                    Looper
                InputReader
                    QueuedInputListener
                InputReaderThread
                InputDispatcherThread
IMS.start(启动)
    nativeStart
        InputManager.start
            InputReaderThread->run
            InputDispatcherThread->run
整个过程首先创建如下对象:NativeInputManager,EventHub,InputManager,
InputDispatcher,InputReader,InputReaderThread,InputDispatcherThread。
接着便是启动两个工作线程InputReader,InputDispatcher。
二. 启动过程
private void startOtherServices() {
    //初始化IMS对象【见小节2.1】
    inputManager = new InputManagerService(context);
    ServiceManager.addService(Context.INPUT_SERVICE, inputManager);
    ...
    //将InputMonitor对象保持到IMS对象
    inputManager.setWindowManagerCallbacks(wm.getInputMonitor());
    //[见小节2.9]
    inputManager.start();
}
2.1 InputManagerService
[-> InputManagerService.java]
public InputManagerService(Context context) {
   this.mContext = context;
   // 运行在线程"android.display"
   this.mHandler = new InputManagerHandler(DisplayThread.get().getLooper());
   ...
   //初始化native对象【见小节2.2】
   mPtr = nativeInit(this, mContext, mHandler.getLooper().getQueue());
   LocalServices.addService(InputManagerInternal.class, new LocalService());
}
2.2 nativeInit
[-> com_android_server_input_InputManagerService.cpp]
static jlong nativeInit(JNIEnv* env, jclass /* clazz */,
        jobject serviceObj, jobject contextObj, jobject messageQueueObj) {
    //获取native消息队列
    sp<MessageQueue> messageQueue = android_os_MessageQueue_getMessageQueue(env, messageQueueObj);
    ...
    //创建Native的InputManager【见小节2.3】
    NativeInputManager* im = new NativeInputManager(contextObj, serviceObj,
            messageQueue->getLooper());
    im->incStrong(0);
    return reinterpret_cast<jlong>(im); //返回Native对象的指针
}
2.3 NativeInputManager
[-> com_android_server_input_InputManagerService.cpp]
NativeInputManager::NativeInputManager(jobject contextObj,
        jobject serviceObj, const sp<Looper>& looper) :
        mLooper(looper), mInteractive(true) {
    JNIEnv* env = jniEnv();
    mContextObj = env->NewGlobalRef(contextObj); //上层IMS的context
    mServiceObj = env->NewGlobalRef(serviceObj); //上层IMS对象
    ...
    sp<EventHub> eventHub = new EventHub(); // 创建EventHub对象【见小节2.4】
    mInputManager = new InputManager(eventHub, this, this); // 创建InputManager对象【见小节2.5】
}
此处的mLooper是指“android.display”线程的Looper; libinputservice.so库中PointerController和SpriteController对象都继承于于MessageHandler, 这两个Handler采用的便是该mLooper.
2.4 EventHub
[-> EventHub.cpp]
EventHub::EventHub(void) :
        mBuiltInKeyboardId(NO_BUILT_IN_KEYBOARD), mNextDeviceId(1), mControllerNumbers(),
        mOpeningDevices(0), mClosingDevices(0),
        mNeedToSendFinishedDeviceScan(false),
        mNeedToReopenDevices(false), mNeedToScanDevices(true),
        mPendingEventCount(0), mPendingEventIndex(0), mPendingINotify(false) {
    acquire_wake_lock(PARTIAL_WAKE_LOCK, WAKE_LOCK_ID);
    //创建epoll
    mEpollFd = epoll_create(EPOLL_SIZE_HINT);
    mINotifyFd = inotify_init();
    //此处DEVICE_PATH为"/dev/input",监听该设备路径
    int result = inotify_add_watch(mINotifyFd, DEVICE_PATH, IN_DELETE | IN_CREATE);
    struct epoll_event eventItem;
    memset(&eventItem, 0, sizeof(eventItem));
    eventItem.events = EPOLLIN;
    eventItem.data.u32 = EPOLL_ID_INOTIFY;
    //添加INotify到epoll实例
    result = epoll_ctl(mEpollFd, EPOLL_CTL_ADD, mINotifyFd, &eventItem);
    int wakeFds[2];
    result = pipe(wakeFds); //创建管道
    mWakeReadPipeFd = wakeFds[0];
    mWakeWritePipeFd = wakeFds[1];
    //将pipe的读和写都设置为非阻塞方式
    result = fcntl(mWakeReadPipeFd, F_SETFL, O_NONBLOCK);
    result = fcntl(mWakeWritePipeFd, F_SETFL, O_NONBLOCK);
    eventItem.data.u32 = EPOLL_ID_WAKE;
    //添加管道的读端到epoll实例
    result = epoll_ctl(mEpollFd, EPOLL_CTL_ADD, mWakeReadPipeFd, &eventItem);
    ...
}
该方法主要功能:
- 初始化INotify(监听”/dev/input”),并添加到epoll实例
 - 创建非阻塞模式的管道,并添加到epoll;
 
2.5 InputManager
[-> InputManager.cpp]
InputManager::InputManager(
        const sp<EventHubInterface>& eventHub,
        const sp<InputReaderPolicyInterface>& readerPolicy,
        const sp<InputDispatcherPolicyInterface>& dispatcherPolicy) {
    //创建InputDispatcher对象【见小节2.6】
    mDispatcher = new InputDispatcher(dispatcherPolicy);
    //创建InputReader对象【见小节2.7】
    mReader = new InputReader(eventHub, readerPolicy, mDispatcher);
    initialize();//【见小节2.8】
}
InputDispatcher和InputReader的mPolicy成员变量都是指NativeInputManager对象。
2.6 InputDispatcher
[-> InputDispatcher.cpp]
InputDispatcher::InputDispatcher(const sp<InputDispatcherPolicyInterface>& policy) :
    mPolicy(policy),
    mPendingEvent(NULL), mLastDropReason(DROP_REASON_NOT_DROPPED),
    mAppSwitchSawKeyDown(false), mAppSwitchDueTime(LONG_LONG_MAX),
    mNextUnblockedEvent(NULL),
    mDispatchEnabled(false), mDispatchFrozen(false), mInputFilterEnabled(false),
    mInputTargetWaitCause(INPUT_TARGET_WAIT_CAUSE_NONE) {
    //创建Looper对象
    mLooper = new Looper(false);
    mKeyRepeatState.lastKeyEntry = NULL;
    //获取分发超时参数
    policy->getDispatcherConfiguration(&mConfig);
}
该方法主要工作:
- 创建属于自己线程的Looper对象;
 - 超时参数来自于IMS,参数默认值keyRepeatTimeout = 500,keyRepeatDelay = 50。
 
2.7 InputReader
[-> InputReader.cpp]
InputReader::InputReader(const sp<EventHubInterface>& eventHub,
        const sp<InputReaderPolicyInterface>& policy,
        const sp<InputListenerInterface>& listener) :
        mContext(this), mEventHub(eventHub), mPolicy(policy),
        mGlobalMetaState(0), mGeneration(1),
        mDisableVirtualKeysTimeout(LLONG_MIN), mNextTimeout(LLONG_MAX),
        mConfigurationChangesToRefresh(0) {
    // 创建输入监听对象
    mQueuedListener = new QueuedInputListener(listener);
    {
        AutoMutex _l(mLock);
        refreshConfigurationLocked(0);
        updateGlobalMetaStateLocked();
    }
}
此处mQueuedListener的成员变量mInnerListener便是InputDispatcher对象。
前面【小节2.5】InputManager创建完InputDispatcher和InputReader对象,
接下里便是调用initialize初始化。
2.8 initialize
[-> InputManager.cpp]
void InputManager::initialize() {
    //创建线程“InputReader”
    mReaderThread = new InputReaderThread(mReader);
    //创建线程”InputDispatcher“
    mDispatcherThread = new InputDispatcherThread(mDispatcher);
}
InputReaderThread::InputReaderThread(const sp<InputReaderInterface>& reader) :
        Thread(/*canCallJava*/ true), mReader(reader) {
}
InputDispatcherThread::InputDispatcherThread(const sp<InputDispatcherInterface>& dispatcher) :
        Thread(/*canCallJava*/ true), mDispatcher(dispatcher) {
}
初始化的主要工作就是创建两个能访问Java代码的native线程。
- 创建线程“InputReader”
 - 创建线程”InputDispatcher“
 
到此[2.1-2.8]整个的InputManagerService对象初始化过程并完成,接下来便是调用其start方法。
2.9 IMS.start
[-> InputManagerService.java]
public void start() {
    // 启动native对象[见小节2.10]
    nativeStart(mPtr);
    Watchdog.getInstance().addMonitor(this);
    //注册触摸点速度和是否显示功能的观察者
    registerPointerSpeedSettingObserver();
    registerShowTouchesSettingObserver();
    mContext.registerReceiver(new BroadcastReceiver() {
        @Override
        public void onReceive(Context context, Intent intent) {
            updatePointerSpeedFromSettings();
            updateShowTouchesFromSettings();
        }
    }, new IntentFilter(Intent.ACTION_USER_SWITCHED), null, mHandler);
    updatePointerSpeedFromSettings(); //更新触摸点的速度
    updateShowTouchesFromSettings(); //是否在屏幕上显示触摸点
}
2.10 nativeStart
[-> com_android_server_input_InputManagerService.cpp]
static void nativeStart(JNIEnv* env, jclass /* clazz */, jlong ptr) {
    //此处ptr记录的便是NativeInputManager
    NativeInputManager* im = reinterpret_cast<NativeInputManager*>(ptr);
    // [见小节2.11]
    status_t result = im->getInputManager()->start();
    ...
}
2.11 InputManager.start
[InputManager.cpp]
status_t InputManager::start() {
    result = mDispatcherThread->run("InputDispatcher", PRIORITY_URGENT_DISPLAY);
    result = mReaderThread->run("InputReader", PRIORITY_URGENT_DISPLAY);
    ...
    return OK;
}
该方法的主要功能是启动两个线程:
- 启动线程“InputReader”
 - 启动线程”InputDispatcher“
 
三. 总结
分层视角:
- Java层InputManagerService:采用android.display线程处理Message.
 - JNI的NativeInputManager:采用android.display线程处理Message,以及创建EventHub。
 - Native的InputManager:创建InputReaderThread和InputDispatcherThread两个线程
 
主要功能:
- IMS服务中的成员变量mPtr记录Native层的NativeInputManager对象;
 - IMS对象的初始化过程的重点在于native初始化,分别创建了以下对象:
    
- NativeInputManager;
 - EventHub, InputManager;
 - InputReader,InputDispatcher;
 - InputReaderThread,InputDispatcherThread
 
 - IMS启动过程的主要功能是启动以下两个线程:
    
- InputReader:从EventHub取出事件并处理,再交给InputDispatcher
 - InputDispatcher:接收来自InputReader的输入事件,并派发事件到合适的窗口。
 
 
从整个启动过程,可知有system_server进程中有3个线程跟Input输入系统息息相关,分别是android.display,
InputReader,InputDispatcher。
- InputDispatcher线程:属于Looper线程,会创建属于自己的Looper,循环分发消息;
 - InputReader线程:通过getEvents()调用EventHub读取输入事件,循环读取消息;
 - android.display线程:属于Looper线程,用于处理Java层的IMS.InputManagerHandler和JNI层的NativeInputManager中指定的MessageHandler消息;
 
Input事件流程:Linux Kernel -> IMS(InputReader -> InputDispatcher) -> WMS -> ViewRootImpl, 后续再进一步介绍。
四. 重要对象
最后在列举整个input处理流程中常见的重要对象或结构体,后续input系列文章直接使用以下结构体。
4.1 InputReader.h
4.1.1 InputDevice
class InputDevice {
  ...
  private:
      InputReaderContext* mContext;
      int32_t mId;
      int32_t mGeneration;
      int32_t mControllerNumber;
      InputDeviceIdentifier mIdentifier;
      String8 mAlias;
      uint32_t mClasses;
      Vector<InputMapper*> mMappers;
      uint32_t mSources;
      bool mIsExternal;
      bool mHasMic;
      bool mDropUntilNextSync;
      typedef int32_t (InputMapper::*GetStateFunc)(uint32_t sourceMask, int32_t code);
      int32_t getState(uint32_t sourceMask, int32_t code, GetStateFunc getStateFunc);
      PropertyMap mConfiguration;
};
4.2 InputDispatcher.h
4.2.1 DropReason
enum DropReason {
   DROP_REASON_NOT_DROPPED = 0, //不丢弃
   DROP_REASON_POLICY = 1, //策略
   DROP_REASON_APP_SWITCH = 2, //应用切换
   DROP_REASON_DISABLED = 3, //disable
   DROP_REASON_BLOCKED = 4, //阻塞
   DROP_REASON_STALE = 5, //过时
};
enum InputTargetWaitCause {
    INPUT_TARGET_WAIT_CAUSE_NONE,
    INPUT_TARGET_WAIT_CAUSE_SYSTEM_NOT_READY, //系统没有准备就绪
    INPUT_TARGET_WAIT_CAUSE_APPLICATION_NOT_READY, //应用没有准备就绪
};
EventEntry* mPendingEvent;
Queue<EventEntry> mInboundQueue; //需要InputDispatcher分发的事件队列
Queue<EventEntry> mRecentQueue;
Queue<CommandEntry> mCommandQueue;
Vector<sp<InputWindowHandle> > mWindowHandles;
sp<InputWindowHandle> mFocusedWindowHandle; //聚焦窗口
sp<InputApplicationHandle> mFocusedApplicationHandle; //聚焦应用
String8 mLastANRState; //上一次ANR时的分发状态
InputTargetWaitCause mInputTargetWaitCause;
nsecs_t mInputTargetWaitStartTime;
nsecs_t mInputTargetWaitTimeoutTime;
bool mInputTargetWaitTimeoutExpired;
//目标等待的应用
sp<InputApplicationHandle> mInputTargetWaitApplicationHandle;
4.2.2 Connection
class Connection : public RefBase {
    enum Status {
        STATUS_NORMAL, //正常状态
        STATUS_BROKEN, //发生无法恢复的错误
        STATUS_ZOMBIE  //input channel被注销掉
    };
    Status status; //状态
    sp<InputChannel> inputChannel; //永不为空
    sp<InputWindowHandle> inputWindowHandle; //可能为空
    bool monitor;
    InputPublisher inputPublisher;
    InputState inputState;
    //当socket占满的同时,应用消费某些输入事件之前无法发布事件,则值为true.
    bool inputPublisherBlocked;
    //需要被发布到connection的事件队列
    Queue<DispatchEntry> outboundQueue;
    //已发布到connection,但还没有收到来自应用的“finished”响应的事件队列
    Queue<DispatchEntry> waitQueue;
}
4.2.3 EventEntry
struct EventEntry : Link<EventEntry> {
     mutable int32_t refCount;
     int32_t type; //时间类型
     nsecs_t eventTime; //事件时间
     uint32_t policyFlags;
     InjectionState* injectionState;
     bool dispatchInProgress; //初始值为false, 分发过程则设置成true
 };
此处type的可取值为:
- TYPE_CONFIGURATION_CHANGED
 - TYPE_DEVICE_RESET
 - TYPE_KEY: 按键事件
 - TYPE_MOTION: 触摸时间
 
4.2.4 INPUT_EVENT_INJECTION
enum {
    // 内部使用, 正在执行注入操作
    INPUT_EVENT_INJECTION_PENDING = -1,
    // 事件注入成功
    INPUT_EVENT_INJECTION_SUCCEEDED = 0,
    // 事件注入失败, 由于injector没有权限将聚焦的input事件注入到应用
    INPUT_EVENT_INJECTION_PERMISSION_DENIED = 1,
    // 事件注入失败, 由于没有可用的input target
    INPUT_EVENT_INJECTION_FAILED = 2,
    // 事件注入失败, 由于超时
    INPUT_EVENT_INJECTION_TIMED_OUT = 3
};
4.3 InputTransport.h
4.3.1 InputChannel
class InputChannel : public RefBase {
    // 创建一对input channels
    static status_t openInputChannelPair(const String8& name,
            sp<InputChannel>& outServerChannel, sp<InputChannel>& outClientChannel);
    status_t sendMessage(const InputMessage* msg); //发送消息
    status_t receiveMessage(InputMessage* msg); //接收消息
    //获取InputChannel的fd的拷贝
    sp<InputChannel> dup() const;
private:
    String8 mName;
    int mFd;
};
sendMessage的返回值:
- OK: 代表成功;
 - WOULD_BLOCK: 代表Channel已满;
 - DEAD_OBJECT: 代表Channel已关闭;
 
receiveMessage的返回值:
- OK: 代表成功;
 - WOULD_BLOCK: 代表Channel为空;
 - DEAD_OBJECT: 代表Channel已关闭;
 
4.3.2 InputTarget
struct InputTarget {
    enum {
        FLAG_FOREGROUND = 1 << 0, //事件分发到前台app
        FLAG_WINDOW_IS_OBSCURED = 1 << 1,
        FLAG_SPLIT = 1 << 2, //MotionEvent被拆分成多窗口
        FLAG_ZERO_COORDS = 1 << 3,
        FLAG_DISPATCH_AS_IS = 1 << 8, //
        FLAG_DISPATCH_AS_OUTSIDE = 1 << 9, //
        FLAG_DISPATCH_AS_HOVER_ENTER = 1 << 10, //
        FLAG_DISPATCH_AS_HOVER_EXIT = 1 << 11, //
        FLAG_DISPATCH_AS_SLIPPERY_EXIT = 1 << 12, //
        FLAG_DISPATCH_AS_SLIPPERY_ENTER = 1 << 13, //
        FLAG_WINDOW_IS_PARTIALLY_OBSCURED = 1 << 14,
        //所有分发模式的掩码
        FLAG_DISPATCH_MASK = FLAG_DISPATCH_AS_IS
                | FLAG_DISPATCH_AS_OUTSIDE
                | FLAG_DISPATCH_AS_HOVER_ENTER
                | FLAG_DISPATCH_AS_HOVER_EXIT
                | FLAG_DISPATCH_AS_SLIPPERY_EXIT
                | FLAG_DISPATCH_AS_SLIPPERY_ENTER,
    };
    sp<InputChannel> inputChannel; //目标的inputChannel
    int32_t flags;
    float xOffset, yOffset; //用于MotionEvent
    float scaleFactor; //用于MotionEvent
    BitSet32 pointerIds;
};
4.3.3 InputPublisher
class InputPublisher {
public:
    //获取输入通道
    inline sp<InputChannel> getChannel() { return mChannel; }
    status_t publishKeyEvent(...); //将key event发送到input channel
    status_t publishMotionEvent(...); //将motion event发送到input channel
    //接收来自InputConsumer发送的完成信号
    status_t receiveFinishedSignal(uint32_t* outSeq, bool* outHandled);
private:
    sp<InputChannel> mChannel;
};
4.3.4 InputConsumer
class InputConsumer {
public:
    inline sp<InputChannel> getChannel() { return mChannel; }
    status_t consume(...); //消费input channel的事件
    //向InputPublisher发送完成信号
    status_t sendFinishedSignal(uint32_t seq, bool handled);
    bool hasDeferredEvent() const;
    bool hasPendingBatch() const;
private:
    sp<InputChannel> mChannel;
    InputMessage mMsg; //当前input消息
    bool mMsgDeferred;
    Vector<Batch> mBatches; //input批量消息
    Vector<TouchState> mTouchStates;
    Vector<SeqChain> mSeqChains;
    status_t consumeBatch(...);
    status_t consumeSamples(...);
    static void initializeKeyEvent(KeyEvent* event, const InputMessage* msg);
    static void initializeMotionEvent(MotionEvent* event, const InputMessage* msg);
}
4.4 input.h
4.4.1 KeyEvent
class KeyEvent : public InputEvent {
    ...
    protected:
        int32_t mAction;
        int32_t mFlags;
        int32_t mKeyCode;
        int32_t mScanCode;
        int32_t mMetaState;
        int32_t mRepeatCount;
        nsecs_t mDownTime; //专指按下时间
        nsecs_t mEventTime; //事件发生时间(包括down/up等事件)
}
4.4.2 MotionEvent
class MotionEvent : public InputEvent {
    ...
    protected:
        int32_t mAction;
        int32_t mActionButton;
        int32_t mFlags;
        int32_t mEdgeFlags;
        int32_t mMetaState;
        int32_t mButtonState;
        float mXOffset;
        float mYOffset;
        float mXPrecision;
        float mYPrecision;
        nsecs_t mDownTime; //按下时间
        Vector<PointerProperties> mPointerProperties;
        Vector<nsecs_t> mSampleEventTimes;
        Vector<PointerCoords> mSamplePointerCoords;
    };
}
4.5 InputListener.h
4.5.1 NotifyKeyArgs
struct NotifyKeyArgs : public NotifyArgs {
    nsecs_t eventTime; //事件发生时间
    int32_t deviceId;
    uint32_t source;
    uint32_t policyFlags;
    int32_t action;
    int32_t flags;
    int32_t keyCode;
    int32_t scanCode;
    int32_t metaState;
    nsecs_t downTime; //按下时间
    ...
};
附录
源码路径
  frameworks/native/services/inputflinger/InputDispatcher.cpp
  frameworks/native/services/inputflinger/InputReader.cpp
  frameworks/native/services/inputflinger/InputManager.cpp
  frameworks/native/services/inputflinger/EventHub.cpp
  frameworks/native/services/inputflinger/InputListener.cpp
  frameworks/native/libs/input/InputTransport.cpp
  frameworks/native/libs/input/Input.cpp
  frameworks/native/libs/input/InputDevice.cpp
  frameworks/native/libs/input/Keyboard.cpp
  frameworks/native/libs/input/KeyCharacterMap.cpp
  frameworks/native/libs/input/IInputFlinger.cpp
  frameworks/base/services/core/java/com/android/server/input/InputManagerService.java
  frameworks/base/services/core/jni/com_android_server_input_InputManagerService.cpp